NOKnock Developer Guide


Acknowledgements

{ list here sources of all reused/adapted ideas, code, documentation, and third-party libraries -- include links to the original source as well }


Setting up, getting started

Refer to the guide Setting up and getting started.


Design

Architecture

The Architecture Diagram given above explains the high-level design of the App.

Given below is a quick overview of main components and how they interact with each other.

Main components of the architecture

Main (consisting of classes Main and MainApp) is in charge of the app launch and shut down.

  • At app launch, it initializes the other components in the correct sequence, and connects them up with each other.
  • At shut down, it shuts down the other components and invokes cleanup methods where necessary.

The bulk of the app's work is done by the following four components:

  • UI: The UI of the App.
  • Logic: The command executor.
  • Model: Holds the data of the App in memory.
  • Storage: Reads data from, and writes data to, the hard disk.

Commons represents a collection of classes used by multiple other components.

How the architecture components interact with each other

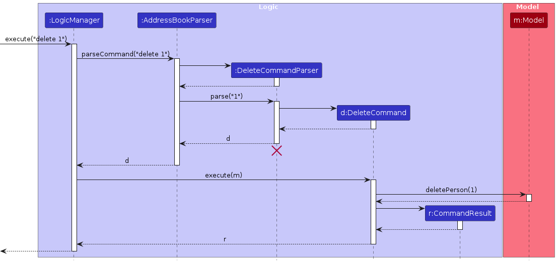
The Sequence Diagram below shows how the components interact with each other for the scenario where the user issues the command delete 1.

Each of the four main components (also shown in the diagram above),

  • defines its API in an interface with the same name as the Component.
  • implements its functionality using a concrete {Component Name}Manager class (which follows the corresponding API interface mentioned in the previous point.

For example, the Logic component defines its API in the Logic.java interface and implements its functionality using the LogicManager.java class which follows the Logic interface. Other components interact with a given component through its interface rather than the concrete class (reason: to prevent outside component's being coupled to the implementation of a component), as illustrated in the (partial) class diagram below.

The sections below give more details of each component.

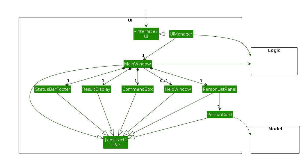
UI component

The API of this component is specified in Ui.java

Structure of the UI Component

The UI consists of a MainWindow that is made up of parts e.g.CommandBox, ResultDisplay, PersonListPanel, StatusBarFooter etc. All these, including the MainWindow, inherit from the abstract UiPart class which captures the commonalities between classes that represent parts of the visible GUI.

The UI component uses the JavaFx UI framework. The layout of these UI parts are defined in matching .fxml files that are in the src/main/resources/view folder. For example, the layout of the MainWindow is specified in MainWindow.fxml

The UI component,

  • executes user commands using the Logic component.
  • listens for changes to Model data so that the UI can be updated with the modified data.
  • keeps a reference to the Logic component, because the UI relies on the Logic to execute commands.
  • depends on some classes in the Model component, as it displays Person object residing in the Model.

Logic component

API : Logic.java

Here's a (partial) class diagram of the Logic component:

The sequence diagram below illustrates the interactions within the Logic component, taking execute("delete 1") API call as an example.

Interactions Inside the Logic Component for the `delete 1` Command

Note: The lifeline for DeleteCommandParser should end at the destroy marker (X) but due to a limitation of PlantUML, the lifeline continues till the end of diagram.

How the Logic component works:

  1. When Logic is called upon to execute a command, it is passed to an AddressBookParser object which in turn creates a parser that matches the command (e.g., DeleteCommandParser) and uses it to parse the command.
  2. This results in a Command object (more precisely, an object of one of its subclasses e.g., DeleteCommand) which is executed by the LogicManager.
  3. The command can communicate with the Model when it is executed (e.g. to delete a person).
    Note that although this is shown as a single step in the diagram above (for simplicity), in the code it can take several interactions (between the command object and the Model) to achieve.
  4. The result of the command execution is encapsulated as a CommandResult object which is returned back from Logic.

Here are the other classes in Logic (omitted from the class diagram above) that are used for parsing a user command:

How the parsing works:

  • When called upon to parse a user command, the AddressBookParser class creates an XYZCommandParser (XYZ is a placeholder for the specific command name e.g., AddCommandParser) which uses the other classes shown above to parse the user command and create a XYZCommand object (e.g., AddCommand) which the AddressBookParser returns back as a Command object.
  • All XYZCommandParser classes (e.g., AddCommandParser, DeleteCommandParser, ...) inherit from the Parser interface so that they can be treated similarly where possible e.g, during testing.

Model component

API : Model.java

The Model component,

  • stores the address book data i.e., all Person objects (which are contained in a UniquePersonList object).
  • stores the currently 'selected' Person objects (e.g., results of a search query) as a separate filtered list which is exposed to outsiders as an unmodifiable ObservableList<Person> that can be 'observed' e.g. the UI can be bound to this list so that the UI automatically updates when the data in the list change.
  • stores a UserPref object that represents the user’s preferences. This is exposed to the outside as a ReadOnlyUserPref objects.
  • does not depend on any of the other three components (as the Model represents data entities of the domain, they should make sense on their own without depending on other components)

Note: An alternative (arguably, a more OOP) model is given below. It has a Tag list in the AddressBook, which Person references. This allows AddressBook to only require one Tag object per unique tag, instead of each Person needing their own Tag objects.

Storage component

API : Storage.java

The Storage component,

  • can save both address book data and user preference data in JSON format, and read them back into corresponding objects.
  • inherits from both AddressBookStorage and UserPrefStorage, which means it can be treated as either one (if only the functionality of only one is needed).
  • depends on some classes in the Model component (because the Storage component's job is to save/retrieve objects that belong to the Model)

Common classes

Classes used by multiple components are in the seedu.noknock.commons package.


Implementation

This section describes some noteworthy details on how certain features are implemented.

[Proposed] Undo/redo feature

Proposed Implementation

The proposed undo/redo mechanism is facilitated by VersionedAddressBook. It extends AddressBook with an undo/redo history, stored internally as an addressBookStateList and currentStatePointer. Additionally, it implements the following operations:

  • VersionedAddressBook#commit() — Saves the current address book state in its history.
  • VersionedAddressBook#undo() — Restores the previous address book state from its history.
  • VersionedAddressBook#redo() — Restores a previously undone address book state from its history.

These operations are exposed in the Model interface as Model#commitAddressBook(), Model#undoAddressBook() and Model#redoAddressBook() respectively.

Given below is an example usage scenario and how the undo/redo mechanism behaves at each step.

Step 1. The user launches the application for the first time. The VersionedAddressBook will be initialized with the initial address book state, and the currentStatePointer pointing to that single address book state.

UndoRedoState0

Step 2. The user executes delete 5 command to delete the 5th person in the address book. The delete command calls Model#commitAddressBook(), causing the modified state of the address book after the delete 5 command executes to be saved in the addressBookStateList, and the currentStatePointer is shifted to the newly inserted address book state.

UndoRedoState1

Step 3. The user executes add n/David …​ to add a new person. The add command also calls Model#commitAddressBook(), causing another modified address book state to be saved into the addressBookStateList.

UndoRedoState2

Note: If a command fails its execution, it will not call Model#commitAddressBook(), so the address book state will not be saved into the addressBookStateList.

Step 4. The user now decides that adding the person was a mistake, and decides to undo that action by executing the undo command. The undo command will call Model#undoAddressBook(), which will shift the currentStatePointer once to the left, pointing it to the previous address book state, and restores the address book to that state.

UndoRedoState3

Note: If the currentStatePointer is at index 0, pointing to the initial AddressBook state, then there are no previous AddressBook states to restore. The undo command uses Model#canUndoAddressBook() to check if this is the case. If so, it will return an error to the user rather than attempting to perform the undo.

The following sequence diagram shows how an undo operation goes through the Logic component:

UndoSequenceDiagram-Logic

Note: The lifeline for UndoCommand should end at the destroy marker (X) but due to a limitation of PlantUML, the lifeline reaches the end of diagram.

Similarly, how an undo operation goes through the Model component is shown below:

UndoSequenceDiagram-Model

The redo command does the opposite — it calls Model#redoAddressBook(), which shifts the currentStatePointer once to the right, pointing to the previously undone state, and restores the address book to that state.

Note: If the currentStatePointer is at index addressBookStateList.size() - 1, pointing to the latest address book state, then there are no undone AddressBook states to restore. The redo command uses Model#canRedoAddressBook() to check if this is the case. If so, it will return an error to the user rather than attempting to perform the redo.

Step 5. The user then decides to execute the command list. Commands that do not modify the address book, such as list, will usually not call Model#commitAddressBook(), Model#undoAddressBook() or Model#redoAddressBook(). Thus, the addressBookStateList remains unchanged.

UndoRedoState4

Step 6. The user executes clear, which calls Model#commitAddressBook(). Since the currentStatePointer is not pointing at the end of the addressBookStateList, all address book states after the currentStatePointer will be purged. Reason: It no longer makes sense to redo the add n/David …​ command. This is the behavior that most modern desktop applications follow.

UndoRedoState5

The following activity diagram summarizes what happens when a user executes a new command:

Design considerations:

Aspect: How undo & redo executes:

  • Alternative 1 (current choice): Saves the entire address book.

    • Pros: Easy to implement.
    • Cons: May have performance issues in terms of memory usage.
  • Alternative 2: Individual command knows how to undo/redo by itself.

    • Pros: Will use less memory (e.g. for delete, just save the person being deleted).
    • Cons: We must ensure that the implementation of each individual command are correct.

{more aspects and alternatives to be added}

[Proposed] Data archiving

{Explain here how the data archiving feature will be implemented}


Documentation, logging, testing, configuration, dev-ops


Appendix: Requirements

Product scope

Target user profile:

  • nursing home staff who need to manage many patients and their Next-of-Kin (NOK) contacts
  • prefer command-line interfaces over GUIs for speed and efficiency
  • can type fast and are comfortable using text-based systems
  • need to track patient information, NOK details, and daily caring sessions
  • value lightweight, reliable tools that reduce manual paperwork and coordination errors

Value proposition: Replace manual scheduling and contact-tracking methods with a fast, CLI-based system that improves coordination, safety, and productivity in elderly care.

User stories

Priorities: High (must have) - * * *, Medium (nice to have) - * *, Low (unlikely to have) - *

Priority As a …​ I want to …​ So that I can…​
* * * nurse add a patient create a new patient record in the system
* * * nurse edit a patient’s information keep records accurate and up to date
* * * nurse delete a patient remove discharged patients and their related data
* * * nurse add a NOK to a patient store emergency and family contacts for coordination
* * * nurse edit NOK details ensure contact info (phone, relation) is accurate
* * * nurse delete a NOK keep only relevant contacts
* * * nurse search for a patient by name quickly locate their information
* * * nurse search for a patient by NOK name retrieve a patient even if I only know the relative’s name
* * * nurse create a caring session record scheduled care activities for patients
* * * nurse specify the date and time of a session know exactly when the care task should happen
* * * nurse update or cancel a caring session correct mistakes or remove outdated tasks
* * * nurse mark a caring session as completed track what has been done vs what’s still pending
* * * nurse view today’s caring sessions focus on tasks due today
* * * nurse view upcoming sessions prepare ahead for the next few days
* * * nurse list all patients see a summary of who is currently in the system
* * * nurse view detailed patient info (with NOKs & sessions) get a full picture of patient care and contacts
* * * nurse back up and restore patient/schedule data prevent loss of important records
* * nurse set recurring caring sessions avoid re-entering common tasks (e.g., daily hygiene)
* * nurse filter a schedule by patient focus on a single patient’s tasks
* * nurse export a patient’s schedule (e.g., CSV) share it with families or doctors
* * nurse use short command aliases type commands faster
* * nurse undo the last command fix mistakes without retyping
* * nurse view command history repeat frequent actions quickly
* * new nurse follow an onboarding tutorial learn to use the app efficiently
* nurse use autocomplete for inputs avoid typing full commands/names
* nurse on night shift enable dark mode reduce eye strain during late hours
* nurse categorize patients by urgency/severity prioritize care for critical patients

{More to be added}

Use Cases

(For all use cases below, the System is the AddressBook and the Actor is the user, unless specified otherwise)

UC1: Add patient

MSS

  1. Nurse enters the add-patient command with patient details.

  2. AddressBook validates the inputs (name, IC, tags).

  3. AddressBook adds the new patient to the patient list.

  4. AddressBook confirms success with a message showing the patient’s name and IC.

    Use case ends.

Extensions

  • 2a. Inputs are invalid.

    • 2a1. AddressBook shows an error message explaining the correct format.
    • 2a2. Nurse re-enters the details. Use case resumes from step 2.
  • 2b. IC number already exists.

    • 2b1. AddressBook shows “Patient with IC … already exists.” Use case ends.

UC2: Edit patient

MSS

  1. Nurse requests to edit a patient.

  2. AddressBook accepts the parameters.

  3. AddressBook updates the patient’s information.

  4. AddressBook displays confirmation.

    Use case ends.

Extensions

  • 2a. The patient could not be found. Use case ends.

  • 2b. New name is a duplicate of another patient.

    • 2b1. AddressBook rejects the update and shows an error message. Use case ends.

UC3: Add next of kin (NOK)

MSS

  1. Nurse requests to add a next of kin.

  2. AddressBook accepts the parameters.

  3. AddressBook associates the next of kin with the patient.

  4. AddressBook displays confirmation.

    Use case ends.

Extensions

  • 2a. The patient could not be found. Use case ends.

  • 2b. NOK already exists for the patient.

    • 2b1. AddressBook shows “NOK already exists.” Use case ends.

UC4: Add caring session

MSS

  1. Nurse requests to add a caring session.

  2. AddressBook validates the parameters.

  3. AddressBook adds the session to the patient’s schedule.

  4. AddressBook confirms success with details of the session.

    Use case ends.

Extensions

  • 2a. Date is invalid or in the past.

    • 2a1. AddressBook shows “Date must not be in the past.” Use case ends.
  • 2b. Time format is invalid.

    • 2b1. AddressBook shows “Invalid time format.” Use case ends.
  • 2c. Patient index is invalid.

    • 2c1. AddressBook shows an error message. Use case ends.

UC5: View today’s sessions

MSS

  1. Nurse requests to view today’s sessions.

  2. AddressBook retrieves today’s sessions.

  3. AddressBook displays the list of sessions, including patients, times, and care types.

    Use case ends.

Extensions

  • 2a. No sessions scheduled.

    • 2a1. AddressBook shows “No caring sessions scheduled for today.” Use case ends.

UC6: Complete caring session

MSS

  1. Nurse enters the session ID to mark as completed.

  2. AddressBook validates the session ID.

  3. AddressBook marks the session as completed.

  4. AddressBook confirms success with session details.

    Use case ends.

Extensions

  • 2a. Invalid or missing session ID.

    • 2a1. AddressBook shows “Session not found.” Use case ends.
  • 2b. Session already completed.

    • 2b1. AddressBook shows “Session already completed.” Use case ends.

Non-Functional Requirements

  1. Should work on any mainstream OS as long as it has Java 17 or above installed.
  2. Should be able to hold up to 1000 persons without a noticeable sluggishness in performance for typical usage.
  3. A user with above-average typing speed for regular English text (i.e. not code, not system admin commands) should be able to accomplish most of the tasks faster using commands than using the mouse.
  4. Core operations (searches, contact updates, session scheduling) should have response times <= 200 milliseconds under normal and peak load; under extreme conditions response times must remain <= 1 second.
  5. Startup time should not exceed 2 seconds on a standard laptop.
  6. The app must not crash during adding / update / delete operations.
  7. Data integrity must be guaranteed if the program exits unexpectedly (use atomic writes, journaling, or equivalent).
  8. Data should be recoverable if corrupted (automatic backups, repair utilities, or restore procedures).
  9. Stored contact data must be protected from direct user access (appropriate access control, file permissions, and storage abstractions).
  10. All patient / next-of-kin and other sensitive information must be encrypted at rest and in transit, accessible only to authorised personnel, and handled in compliance with all relevant privacy laws (e.g., PDPA for Singapore, HIPAA where applicable) and organizational policies.
  11. Commands should be clear and unambiguous for non-tech-savvy users; a user with no prior CLI knowledge should find the features intuitive to use.
  12. All new code modules must include automated unit tests that cover at least 80% of the new logic.
  13. The system must be highly available (target >= 99.9% uptime) to ensure staff can access it whenever needed, including during emergencies.

Glossary

  • Mainstream OS: Windows, Linux, Unix, MacOS
  • Private contact detail: A contact detail that is not meant to be shared with others
  • Intuitive: User should be able to understand how the feature works by reading relevant parts of the user guide.
  • Patient: A resident of the nursing home whose personal details, medical condition, and caring sessions are recorded in the system.
  • Next-of-Kin (NOK): A relative or contact person linked to a patient who can be reached for updates or emergencies.
  • Caring Session: A scheduled or completed care activity (e.g., medication, feeding, hygiene) assigned to a patient.
  • Recurring Session: A caring session that automatically repeats at regular intervals (e.g., daily, weekly).
  • Overdue Session: A caring session that has not been completed after its scheduled time.
  • Schedule: A list or view of all caring sessions for one or more patients, including upcoming, completed, and overdue ones.
  • Urgency Category: A label indicating how critical a patient’s care needs are (e.g., High, Medium, Low).
  • Command: A text instruction entered by the user to perform an action (e.g., addpatient, deletesession).
  • Command Alias: A short version of a command for quicker input (e.g., ap for addpatient).
  • Command History: A record of previously executed commands that can be recalled or repeated.
  • Model: The component that manages the application’s data in memory, including patients, NOKs, and caring sessions.
  • Storage: The component that saves and retrieves data (patients, NOKs, sessions) from disk in JSON format.
  • UI (User Interface): The part of the system that interacts with the user through text-based (CLI) commands and output.
  • Undo/Redo: Features that allow users to reverse or reapply their most recent changes.
  • Backup: A saved copy of all data that can be used to restore the system after a failure or data loss.
  • Restore: The process of loading previously backed-up data into the system.
  • Export (CSV): The function that outputs patient or session data to a .csv file for sharing or external use.
  • User Preferences: Saved settings such as window size, UI theme (e.g., dark mode), or file locations.
  • Dark Mode: A display option with a darker color scheme to reduce eye strain, especially useful for night shifts.
  • CLI (Command-Line Interface): A text-based interface that lets users interact with the app by typing commands.
  • Mainstream OS: Windows, Linux, MacOS.
  • Data Integrity: Ensuring that all stored information remains accurate, consistent, and free from corruption.
  • JSON: The data format (JavaScript Object Notation) used by NOKnock for saving and loading files.
  • CSV: A data format (Comma-Separated Values) used for exporting or backing up patient and session data for external use.

Appendix: Instructions for manual testing

Given below are instructions to test the app manually.

Note: These instructions only provide a starting point for testers to work on; testers are expected to do more exploratory testing.

Launch and shutdown

  1. Initial launch

    1. Download the jar file and copy into an empty folder

    2. Double-click the jar file Expected: Shows the GUI with a set of sample contacts. The window size may not be optimum.

  2. Saving window preferences

    1. Resize the window to an optimum size. Move the window to a different location. Close the window.

    2. Re-launch the app by double-clicking the jar file.
      Expected: The most recent window size and location is retained.

  3. { more test cases …​ }

Deleting a person

  1. Deleting a person while all persons are being shown

    1. Prerequisites: List all persons using the list command. Multiple persons in the list.

    2. Test case: delete 1
      Expected: First contact is deleted from the list. Details of the deleted contact shown in the status message. Timestamp in the status bar is updated.

    3. Test case: delete 0
      Expected: No person is deleted. Error details shown in the status message. Status bar remains the same.

    4. Other incorrect delete commands to try: delete, delete x, ... (where x is larger than the list size)
      Expected: Similar to previous.

  2. { more test cases …​ }

Saving data

  1. Dealing with missing/corrupted data files

    1. {explain how to simulate a missing/corrupted file, and the expected behavior}
  2. { more test cases …​ }